The Project
A scenario based Quiz design to assess a students understanding on Depth Of Field (DOF). It had to be interactive and engaging along with a way to analyze the learner’s understanding. Had to be self paced and easy to understand.
Target Audience
- 1st Year Students
- Around 18-20 years old
Responsibilities
- Instructional Design
- eLearning Development
- Graphic Design
- Subject Matter Expert
Tools Used
- Articulate Storyline 3
- Adobe Photoshop
- Adobe Illustrator
- WireframeSketcher
The Background
This project will be part of a module, in which the students will have access to this quiz after the related learning content is completed. The story behind the Quiz is that, we are going out for a photowalk. We are carrying certain equipment’s. Once we reach the destination, the student is presented with a certain scenario, which informs them that they are at certain camera setting and using certain gears. Now they have to decide, “How will it effect the DOF ?”. They can choose between, “Shallow DOF”, “No Change” or “Large DOF”. Every time a new scenario is presented and they have to guess the change in DOF.
The User Experience Design
Few factors I wanted to include in the user experience designing where,
-
- It had to be interactive with animations.
- It had to have elements of gamification.
Also I wanted the user interface to be colorful with meaningful graphics.
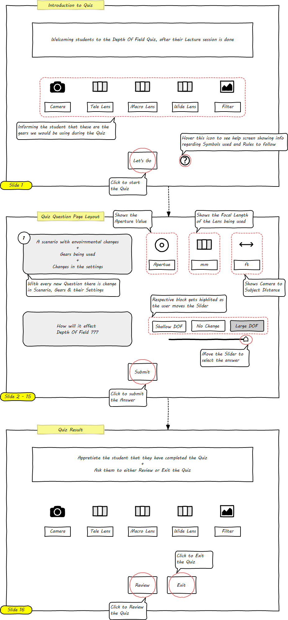
The image above shows the wireframing for the user experience design. Now let’s go through the details of different slides which are part that design.
01. Slide 1 – Welcome to Quiz
This is the welcome page for the Quiz. It introduces the user to the story in this Quiz. It displays,
-
- The equipment’s they will be working with.
- An information icon which provides information regarding the “Symbols used” and “the Basic Rules” of the Quiz.
It asks them to start the Quiz.
02. Slide 2 to 15 – Quiz Questions
Once you click on “Let’s Go” on the Welcome Page, you will will enter the Quiz. All the Quiz Pages have the same layout. The page displays,
-
- The scenario. With every new question, there is a new scenario with environmental changes, gears being used, and changes in camera settings.
- The values for, Aperture, Focal length and Camera to Subject distance
- The question, “How will it effect DOF ? “
- The options, (The user can choose any of the below 3 options by moving the slider. And then can click “Submit” to submit)
-
- Shallow DOF
- No Change
- Large DOF
-
For all the Quiz questions user has 2 attempts to answer correctly. There is no grading.
03. Slide 16 – Quiz Result
Once the Quiz is completed, the student is appreciated that they have completed the Quiz.
The Student is asked to either “Review” the Quiz or “Exit”
If “Review” is clicked,
-
- Student is taken back to review the first Question
- They can navigate using the navigation keys
If “Exit” is clicked, they exit the project.



